1688工业优选商家将于4月24日正式上线
发布时间:2022-04-18 15:57:59
4月18日消息,1688平台4月18日发布1688工业优选商家规则(以下简称公告)。
公告称,围绕商家店铺基础承接能力,服务能力和货盘能力的要求,1688平台推出工业品行业的“工业优选”商家,代表工业品优质商家,旨在帮助平台买家提供更好的服务和交易体验。工业优选商家将于2022年4月24日正式上线。

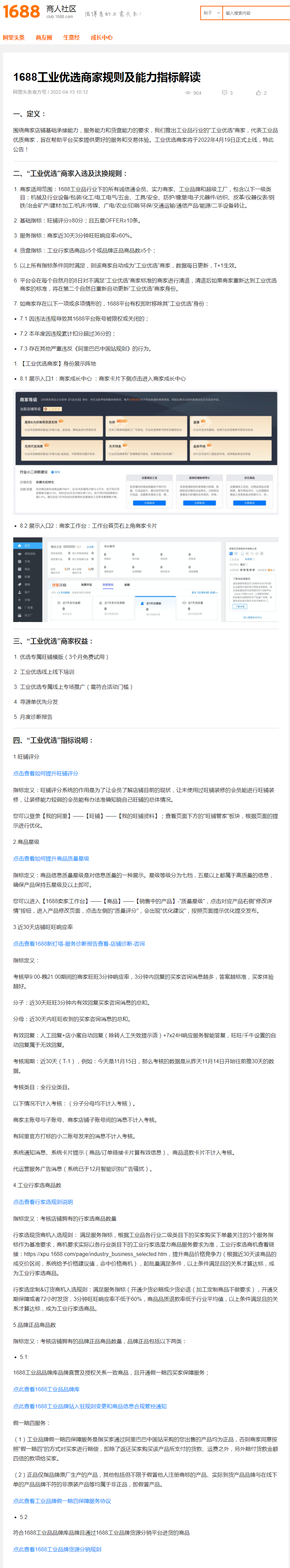
公告显示,“工业优选”商家入选及汰换规则方面,商家适用范围:1688工业品行业下的所有诚信通会员、实力商家、工业品牌和超级工厂,包含以下一级类目:机械及行业设备/包装/化工/电工电气/五金、工具/安全、防护/橡塑/电子元器件/纺织、皮革/仪器仪表/钢铁/冶金矿产/建材/加工/机床/传媒、广电/农业/印刷/环保/交通运输/通信产品/能源/二手设备转让。
基础指标:旺铺评分≥80分;且五星OFFER≥10条。服务指标:商家近30天3分钟旺旺响应率≥60%。货盘指标:工业行家选商品≥5个或品牌正品商品数≥5个。以上所有指标条件同时满足,则该商家自动成为“工业优选”商家,数据每日更新,T+1生效。

平台会在每个自然月的8日对不满足“工业优选”商家标准的商家进行清退,清退后如果商家重新达到工业优选商家的标准,将在第二个自然日重新自动更新“工业优选”商家身份。
如商家存在以下一项或多项情形的,1688平台有权即时移除其“工业优选”身份:因违法违规导致其1688平台账号被限权或关闭的;本年度因违规累计扣分超过36分的;存在其他严重违反《阿里巴巴中国站规则》的行为。
“工业优选”商家权益:优选专属旺铺模版(3个月免费试用)、工业优选线上线下培训、工业优选专属线上专场推广(需符合活动门槛)、寻源单优先分发、月度诊断报告。

————————————————
原文作者:云合
转自链接:https://www.dsb.cn/183160.html
版权声明:著作权归作者所有。商业转载请联系作者获得授权,非商业转载请保留以上作者信息和原文链接。
登陆
