快手电商修订美妆、个护清洁行业宣传规范
发布时间:2022-04-18 15:57:18
4月18日消息,近日,快手电商发布《美妆行业宣传规范》、《个护清洁行业宣传规范》修订公告,以上规则将于4月23日正式生效,具体修订了宣传内容和行为要求。

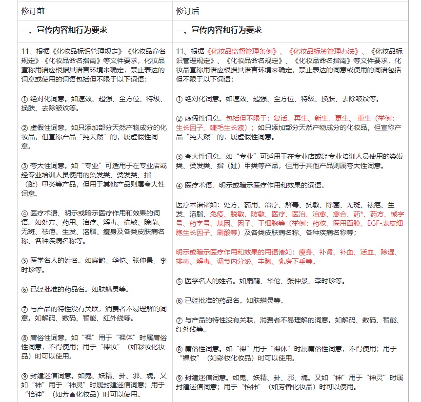
美妆行业宣传规范方面,根据《化妆品监督管理条例》、《化妆品标签管理办法》、《化妆品标识管理规定》、《化妆品命名规定》、《化妆品命名指南》等文件要求,化妆品宣称用语应根据其语言环境来确定,禁止表达的词意或使用的词语包括但不限于以下词语:绝对化词意;虚假性词意;夸大性词意;医疗术语、明示或暗示医疗作用和效果的词语;医学名人的姓名;已经批准的药品名;与产品的特性没有关联,消费者不易理解的词意;庸俗性词意;封建迷信词意。
其中,虚假性词意包括但不限于:复活、再生、新生、更生、 重生;如只添加部分天然产物成分的化妆品,但宣称产品“纯天然”的,属虚假性词意。
医疗术语诸如:处方、药用、治疗、解毒、抗敏、除菌、无斑、祛疤、生发、溶脂、免疫、脱敏、防敏、医疗、医治、治愈、愈合、药*、药方、械字号、药字号、基因、因子、干细胞等及各类皮肤病名称、各种疾病名称等。
明示或暗示医疗作用和效果的用语诸如:瘦身、补肾、补血、活血、除湿、排毒、解毒、调节内分泌、丰胸、乳房下垂等。

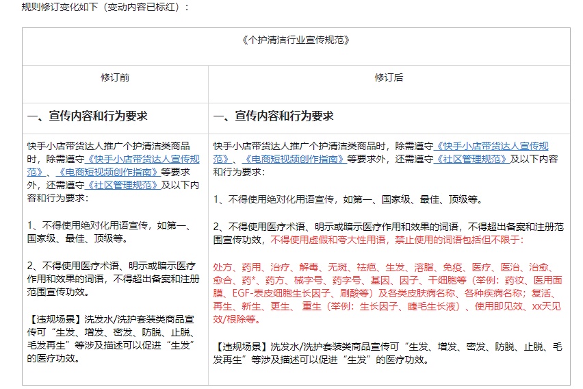
个护清洁行业宣传规范方面,不得使用绝对化用语宣传;不得使用医疗术语、明示或暗示医疗作用和效果的词语,不得超出备案和注册范围宣传功效,不得使用虚假和夸大性用语。
其中,禁止使用的词语包括但不限于:处方、药用、治疗、解毒、无斑、祛疤、生发、溶脂、免疫、医疗、医治、治愈、愈合、药*、药方、械字号、药字号、基因、因子、干细胞等及各类皮肤病名称、各种疾病名称;复活、再生、新生、更生、 重生、使用即见效、xx天见效/根除等。

————————————————
原文作者:林月
转自链接:https://www.dsb.cn/183162.html
版权声明:著作权归作者所有。商业转载请联系作者获得授权,非商业转载请保留以上作者信息和原文链接。
登陆
