天猫修订《正品保障服务规范》
发布时间:2022-04-19 10:08:19
4月19日消息,天猫平台4月18日发布关于《正品保障服务规范》规则修订的公示(以下简称公告)。
公告称,为持续提升天猫平台的正品心智,优化消费者购物体验,天猫拟对《正品保障服务规范》进行如下变更。本次调整于2022年4月18日公示通知,将于2022年4月25日生效。

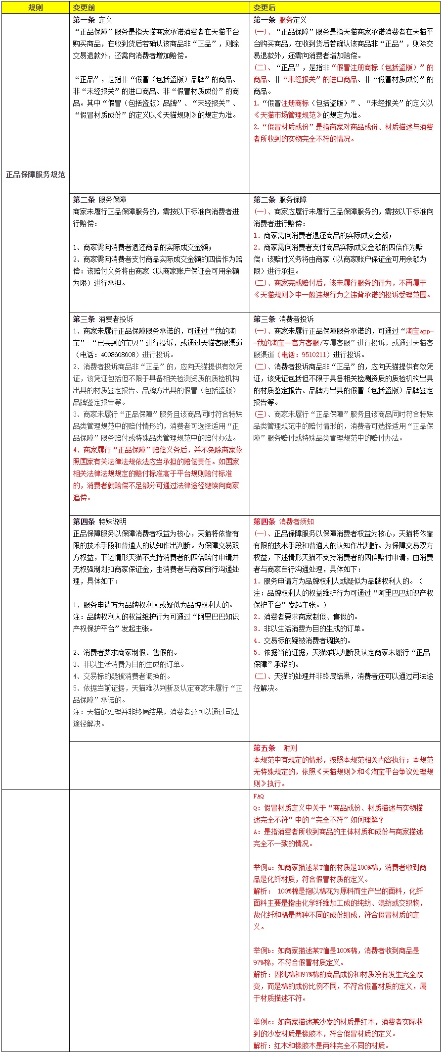
公告显示,变更后,服务定义方面,“正品保障”服务是指天猫商家承诺消费者在天猫平台购买商品,在收到货后若确认该商品非“正品”,则除交易退款外,还需向消费者增加赔偿。“正品”,是指非“假冒注册商标(包括盗版)”的商品、非“未经报关”的进口商品、非“假冒材质成份”的商品。“假冒注册商标(包括盗版)”、“未经报关”的定义以《天猫市场管理规范》的规定为准。“假冒材质成份”是指商家对商品成份、材质描述与消费者所收到的实物完全不符的情况。
服务保障方面,商家应履行未履行正品保障服务的,需按以下标准向消费者进行赔偿:商家需向消费者退还商品的实际成交金额;商家需向消费者支付商品实际成交金额的四倍作为赔偿:该赔付义务将由商家(以商家账户保证金可用余额为限)进行承担。商家完成赔付后,该未履行服务的行为,不再属于《天猫规则》中一般违规行为之违背承诺的投诉受理范围。

消费者投诉方面,商家未履行正品保障服务承诺的,可通过“淘宝app--我的淘宝--官方客服/专属客服”进行投诉,或通过天猫客服渠道进行投诉。
————————————————
原文作者:云合
转自链接:https://www.dsb.cn/183234.html
版权声明:著作权归作者所有。商业转载请联系作者获得授权,非商业转载请保留以上作者信息和原文链接。
- 上一篇:淘宝上线“价保中心”可一键价保
- 下一篇:泡泡玛特在上海成立新公司
登陆
