广州为跨境电商企业发放近1200万元仓租补助
发布时间:2022-04-18 16:01:25
4月18日消息,近日,广州市商务局发布关于拨付2022年广州市促进商务高质量发展专项资金电子商务专题(跨境电商方向)项目资金的通知。
据了解,广州向开展跨境电商业务的企业发放了约1200万元仓租补助,以缓解企业成本压力。
此次资金的支持对象是向特殊区域或保税物流中心(B型)内仓库业主单位直接租赁仓库从事跨境电商业务,且租赁面积超过500平方米以上的跨境电商企业,该类型仓库主要集中于南沙区、广州保税区、白云机场,共有21家企业约49.92万平方米的50个仓库项目获得扶持。

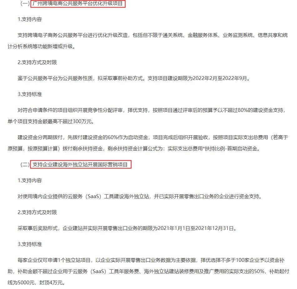
此外,广州市正在开展中央财政2021年度外经贸发展专项资金(跨境电子商务事项)评审工作,拟发放550万元对广州跨境电商公共服务平台优化升级,对使用境内企业提供的云服务(SaaS)工具建设海外独立站并对已实际开展零售出口业务的企业进行资金支持。
据了解,广州市对跨境电商公共服务平台优化升级,拟采取事前补助的方式,支持项目建设期限为2022年2月至2022年9月;对申报的项目组织进行择优支持,并按照通过评审后的预算予以不超过80%的建设资金支持。

(图源广州市商务局官网)
同时,对企业建设海外独立站开展国际营销项目,广州市采取事后奖励形式,要求申报企业建站并实际开展零售出口业务的期限为2021年1月1日至2021年12月31日。
补助金额不超过企业用于云服务(SaaS)工具年服务费、海外独立站建站装修费用及推广费用的实际支出的50%。
值得一提的是,在商务部“2021年跨境电子商务综合试验区评估”结果中,广州跨境电子商务综合试验区位列第一档,成为全国十家入选跨境电商综试区之一。

据了解,广州现有跨境电商企业累计达19.3万家,跨境电商产业园24个。
目前,在广州跨境电商地方公共服务平台备案企业超3000 家,进出口单量日均100多万票。该平台为全市所有口岸及周边地区44个口岸提供跨境电商通关服务,进口商品基本覆盖所有省市,出口货物覆盖208个国家和地区。
————————————————
原文作者:李伊
转自链接:https://www.dsb.cn/183157.html
版权声明:著作权归作者所有。商业转载请联系作者获得授权,非商业转载请保留以上作者信息和原文链接。
登陆
